移至主要內容區
::: MenuButtonText
:::

基隆港取得Ecoports年度

112年基隆港環境教育設施場所 112年基隆港東3東4碼頭旅運設施新建工程 110年基隆港西二、西三倉庫旅客中心修復再利用工程 110年向海致敬-基隆港水域清潔船及陸域清理計畫 108年基隆港西七倉庫拆除改建為多功能綠建築倉庫 6.108年基隆港環教生態園區申請 106年新設軌道式門式機 106年基隆港微笑港灣工程 104年碼頭逕流廢水 104年港區汙水處理規劃 104年自動環境監測站

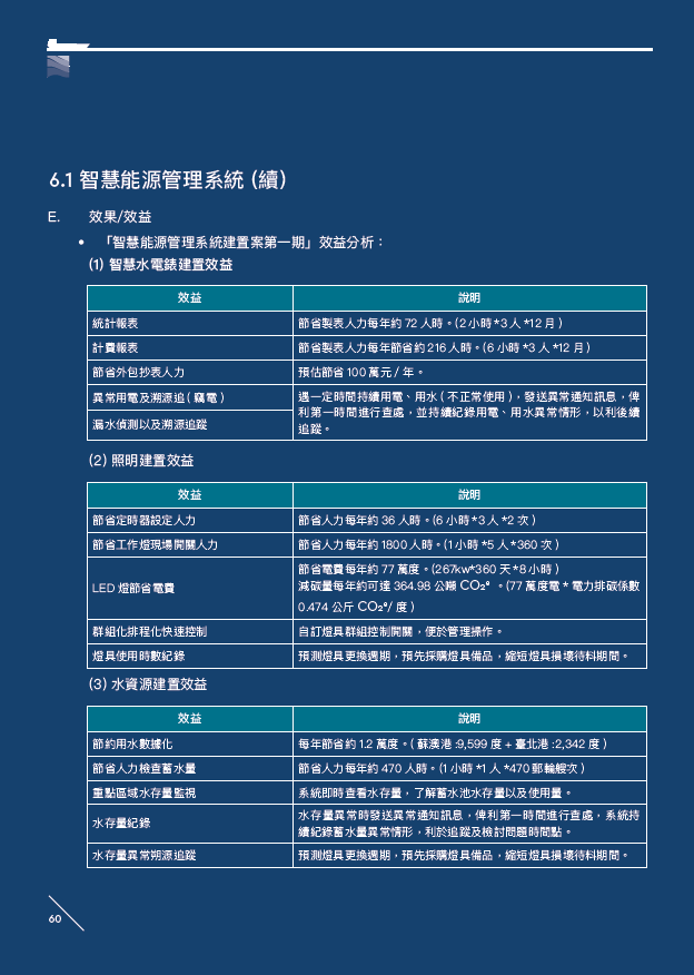
智慧能源管理系統

智慧能源管理系統

智慧能源管理系統

智慧能源管理系統

智慧能源管理系統智慧能源管理系統

最後更新日期:2026-03-23
回頂部